网站首页
品牌介绍
产品应用
资讯动态
风味研究院
联系我们
公司新闻
行业前瞻
展会信息
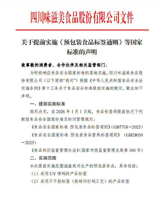
关于提前实施《预包装食品标签通则》等国家标准的声明
发布时间:2026-01-08 10:16:35 阅读: 标签:熊猫王子
敬感恩 味传情|味滋美食品感恩日圆满收官
源头筑基 协同赋能 共启新程 —— 熊猫王子 2026 供应商合作伙伴大会圆满召开
返回列表